预制菜风波是否进入尾声-罗永浩最新声明曝光-贾国龙破防-西贝发致歉信
罗永浩喊话“收尾”,西贝改口“打明牌”,预制菜风波降温但未终局。真正答案在分级定义、强制标注与抽检惩戒的制度化落地。
李大头
罗永浩最新声明曝光:时间线复盘与“强制标注”呼声
这轮舆情的导火索,是“贵而用预制”的槽点被彻底引爆。罗永浩起手就是重拳,点名西贝、主张强制标注,一度把话题顶到风口。随后几天,你来我往升级为“证据战定义战”:一边晒流程SOP,一边追问“到底算不算预制”。到关键夜,他忽然“收手”宣布“可以告一段落”,并把矛头从单一品牌转向制度建设,要求尽快明确预制菜定义与标识规则。看似停战,实则把球踢给了行业与监管。


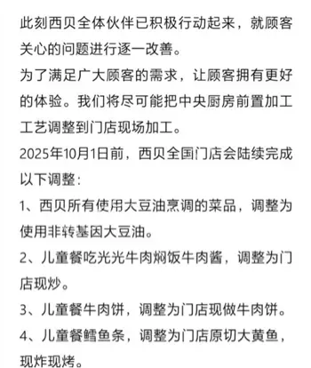
西贝致歉信与“打明牌”:SOP公开、后厨可视化与纠偏姿态
西贝最先端出的,是致顾客的一封信与“作业指导书”,强调门店终加工而非“冷链即盘”。节奏很快,从“声明反驳”到“道歉式纠偏”,再到“打明牌、向友商学习”的运营话术,明显转向“透明化叙事”。开放后厨参观、公布部分菜品制作节点,既是止血,也是再造信任的第一步。但“看得到锅气”能不能覆盖“高票价预期”,还得靠长期的稳定体验与反馈闭环,光靠公关语气降级不够。


定义与话术博弈:预制菜边界、半成品分级与“强制标注”
争议真正难点在“定义错位”。公众对“预制”的直觉是“先做完再加热”,企业则常用“预处理、半成品、终端复合烹饪”来拆分环节,双方语言系统并不对齐。没有分级的统一定义,谁都能赢话术,谁都可能输口碑。强制标注不是口号,而是“分级可抽检可追溯”的组合拳:把“腌制、切配、预烹、复热”这些环节做到标准化披露,才能把争吵引向可验证的技术轨道,而非情绪赛道。


价格锚与知情权:标准化效率对撞“现炒想象”
连锁餐饮追求出餐效率与稳定口感,本质是工业化思路在餐饮端的落地消费者对“高客单价现炒现切”的想象,是仪式感与稀缺感的延伸。当两者发生偏差,舆论就会迅速拔高为“欺客”。解决办法不在“拒绝标准化”,而在“定价与披露的一致性”:该标注就标注,该溢价就拿出可感知的服务与体验背书。把“厨艺不可见”转成“流程可验证”,把“品牌想象”转成“口感与服务交付”,才是长久之计。


“收尾”还是中场:从公关降温到制度落地
这场风波的“停火”更像公关层面的降温:一方收言、一方打明牌、平台理性化,热度回落属正常。但矛盾的根部标准缺位、标识模糊、抽检与惩戒不成体系并未自然消失。行业接下来要看的三件事:是否率先试点分级标注后厨可视化能否常态化而非“一次性摆拍”以及监管端的定义、抽检、处罚是否形成完整闭环。黑子网用户一句扎心总结:不是谁赢了嘴仗,而是谁先赢了标准。












