上海绿捷-臭虾事件被立案后-又中标学校食堂-背后手眼通天谁在撑腰
上海绿捷因学生餐臭虾食品安全被立案侦查,当日却中标西南位育附属实验学校食堂项目,实控人张某某疑手眼通天。事件引发热议,扒一扒校园餐黑幕,网友怒斥监管失灵。
吴尔渥
哎哟喂,这上海绿捷的事儿,简直是把校园餐黑幕扒了个底朝天!9月23日,学生们吃着臭虾仁直呼恶心,绿捷被立案侦查,舆论炸锅了,谁知它还中标了新学校食堂项目!黑子网用户都笑喷了,说这公司是开挂了吧?被查还揽生意,实控人张某某背后啥大佬撑腰?


上海绿捷臭虾事件立案侦查:学生餐食品安全风波始末
绿捷这公司,上海校园餐巨头,日供50万份午餐,掌控近三成市场。9月15日,学生们打开虾仁炒蛋,臭味扑鼻,有人吃坏肚子,视频一发全网炸!绿捷被指食材不新鲜,卫生差劲,家长们气得直跳脚。9月23日,上海三部门联合通报,立案侦查绿捷食品安全问题,网友欢呼“终于动了”!可这事没完,绿捷晚上甩出个50字道歉声明,两个句子加标点,网友吐槽“假惺惺”!这臭虾风波,不光是饭菜问题,更是校园餐供应链的烂摊子,绿捷咋就这么横?


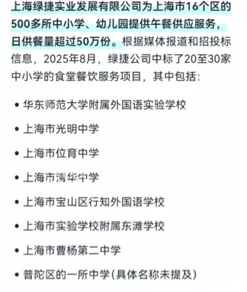
绿捷被立案当日中标学校食堂:西南位育附属项目疑云
立案侦查当天,绿捷还中标了上海市西南位育附属实验学校食堂餐饮服务!采招网显示,这项目是9月23日敲定的,网友直呼“太牛了”!被查还揽新单,这速度,搁谁身上都得怀疑有猫腻。绿捷实控人张某某,背景神秘,有人扒出他有政商关系网,招标过程疑似走后门。学校食堂本该严把关,咋就让问题公司钻空子?网友感慨,这中标像场闹剧,立案是摆设,中标是真章,孩子们的饭碗还安全吗?


实控人张某某手眼通天:绿捷资本网背后的隐身大佬
张某某这人,绿捷幕后操盘手,通过层层资本壳公司隐身,决策者和受益人藏得严实。网友扒出,绿捷不是小鱼小虾,背后股东复杂,有人猜是地头蛇势力。光明食品都抢不过它,中标项目几十家中小学食堂,这手眼通天不是吹的!立案后还能中标,网友喊“关系户”!这事暴露了校园招标的黑洞,监管形同虚设,利益链条拉得老长。张某某的资本网,像张大网,裹着食品安全问题,谁来撕开?


校园餐监管失灵:臭虾风波敲响学生食品安全警钟
绿捷臭虾事件,敲醒了上海校园餐的监管梦。全国学校食堂中标,标准松散,食材采购黑箱操作,学生吃着不放心饭,家长愁白头。网友吐槽,三部门通报快是快,可执行力呢?绿捷道歉50字,敷衍了事,立案后中标更气人!这风波提醒大家,校园餐不是小事,食品安全得硬杠杠。教育局、市场监管得动真格,别让问题公司卷土重来,孩子们的健康,谁敢赌?


网友热议绿捷黑幕:从臭虾到中标,舆论审判何时收场
绿捷这事在网上闹翻天,网友一边骂臭虾恶心,一边挖中标内幕。有人说张某某有背景,招标是走过场有人喊绿捷垄断太黑,挤走小供应商。热议中,大家反思校园餐咋管?呼吁公开招标,严查食品安全。绿捷的50字声明,被嘲“打了家长耳光”,舆论审判火热,可真相呢?网友等着看后续,希望别成雷声大雨点小。 总的来说,上海绿捷这臭虾立案中标闹剧,表面看是饭菜问题,深挖下去是监管黑洞和利益纠葛。张某某手眼通天,绿捷被查还揽单,学生餐安全成笑话。


网友吵着闹着,就想让孩子吃上放心饭。哎,这世界,饭碗都这么难端稳,啥时候能改改这破规矩?







